本文最后更新于109 天前,其中的信息可能已经过时,如有错误请发送邮件到moping1019@foxmail.com
在精益生产和智能制造的体系中,我们常提到“人、机、料、法、环”五大要素。如果说设备是工厂的肌肉,物料是血液,那么图纸(Drawing)和标准作业程序(SOP)就是工厂的“大脑指令”和“行为准则”。
在传统的制造现场,图纸和SOP往往以纸质形式存在,这不仅带来了管理的繁琐,更隐藏着巨大的质量风险。MES系统中的图纸/SOP电子化下发,正是为了解决这些痛点,将静态的文档转化为动态的生产指令,确保“在正确的时间,将正确的文件,下发给正确的人”。

🚫 一、 传统纸质模式的痛点
在数字化转型之前,车间现场的图纸和SOP管理通常面临以下四大困境:
- 版本混乱(“新官不理旧账”):
研发变更了设计,现场却还在用旧版图纸加工,导致批量性报废。 - 发放滞后(“信息孤岛”):
文件变更后,打印、分发、回收旧版的流程漫长,现场执行与后台变更不同步。 - 无法追溯(“死无对证”):
出了质量问题,无法确认当时操作工依据的是哪个版本的文件进行的作业。 - 效率低下(“跑断腿”):
大量的人力物力消耗在打印、盖章、分发和存档上,且查找特定图纸费时费力。
MES电子化下发的目标,就是打破这些瓶颈,实现“所见即所得,所得即所依”。
⚙️ 二、 业务流程:从“死文档”到“活指令”
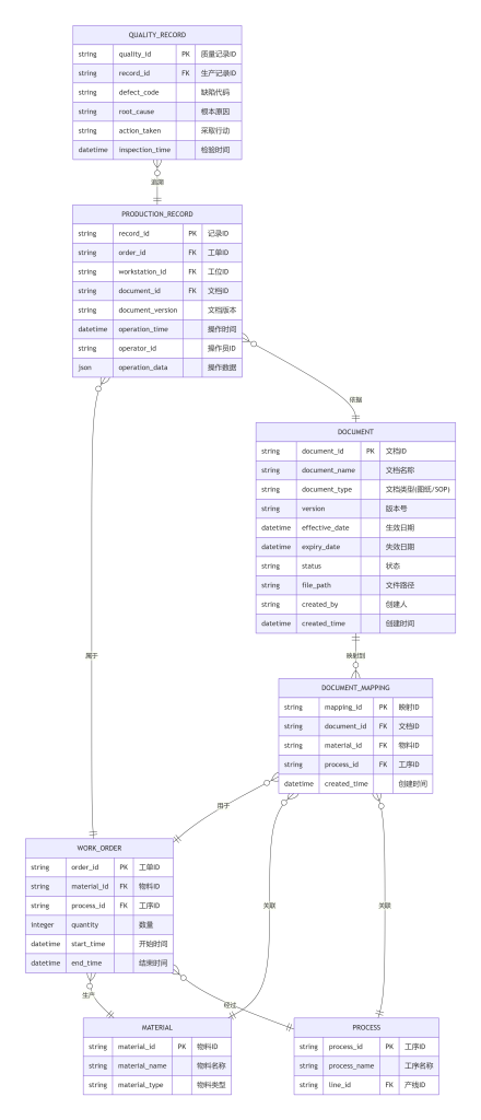
在MES系统中,图纸和SOP的下发不是孤立的,而是与生产任务(工单)紧密绑定的自动化工作流。

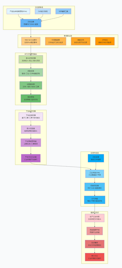
第一步:准备与关联(数据绑定)
- 文件入湖: 工艺或研发部门将最终版的图纸(PDF/DWG)和SOP(Word/图片/视频)上传至PLM(产品生命周期管理)系统或MES文档中心。
- 建立血脉: 在MES系统中,将这些文件与具体的物料编码、工序或工艺路线进行强关联。
- 示例: 将“零件A的车加工图纸”绑定到【零件A】的【车削工序】节点上。
第二步:自动触发与下发(任务驱动)
- 精准投送: 当生产任务(工单)被派工到具体工位,或者操作工点击“领单”、“开工”时,MES系统自动触发文件下发逻辑。
- 终端呈现: 操作工面前的工位终端屏幕(HMI)上,会自动弹出或显示当前任务所需的图纸缩略图和SOP链接。
第三步:现场展示与执行(所见即所得)
- 沉浸式作业: 操作工无需离开工位,直接在屏幕上浏览高清图纸、观看SOP动画或阅读作业指导。
- 交互辅助: 对于复杂装配,系统甚至可以配合视频播放或3D模型旋转,辅助操作工理解。
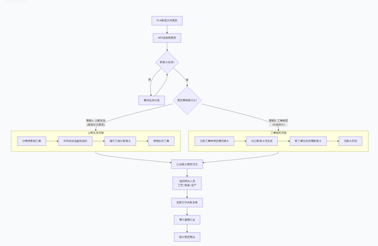
第四步:版本控制与追溯(闭环管理)
- 强制更新: 系统确保操作工只能看到最新生效的版本。若文件在后台更新,系统会根据策略(如:下个工单生效/立即生效)进行管控。
- 数字留痕: 生产报工记录、质量检验记录会自动关联当时所使用的文件版本号。
📊 三、 核心价值:不仅是“无纸化”
电子化下发不仅仅是省了纸张,它重构了生产现场的“法”的执行逻辑:
- 标准化作业(SOP落地): 确保每一位操作工,无论新手还是老手,都严格按照统一的标准进行作业,消除人为差异。
- 实时防错: 系统自动匹配文件与工单,从根本上杜绝了“拿错图纸”、“装错零件”的风险。
- 全流程追溯: 实现了“依据可查”。当产品在售后出现故障,我们可以回溯到生产当天,查看当时操作工看的是哪一版SOP,用的是哪一张图纸。
- 降本增效: 大幅减少了纸质文件的打印、分发、回收成本,同时缩短了新员工的培训周期。
💻 四、 技术实现:开发者的视角
作为MES系统开发者,要实现这一流程的丝滑落地,我们需要关注以下几个关键技术点:

1. 文档管理模块设计
- 版本控制引擎: 必须支持文件的检入/检出、版本号自增、生效日期管理。
- 权限矩阵: 精细化的权限控制,确保涉密图纸只有特定工位或特定角色可见。
- 主数据关联: 设计灵活的数据模型,支持文件与物料、BOM、工艺路线的多对多关联。

2. 系统集成接口
- PLM/MES集成: 这是关键。通常通过Web Service或中间库的方式,监听PLM系统的文件变更事件,自动同步最新的图纸和SOP到MES,实现设计制造一体化。
3. 车间终端体验优化
- 轻量化浏览: 终端设备性能可能有限,需要集成轻量级的CAD查看器或PDF渲染引擎,支持图纸的缩放、平移、图层控制。
- 响应式布局: 界面要适配不同尺寸的工业触摸屏,确保在嘈杂的车间环境下,文字和图片依然清晰可读。
4. 强版本控制逻辑
- 策略配置: 需要设计灵活的策略来处理“工单执行中文件变更”的场景:
- 策略A(立即生效): 强制中断或提示操作工查看新版本(适用于紧急安全变更)。
- 策略B(工单锁定): 当前工单继续使用旧版本,新工单使用新版本(适用于常规优化)。

🚗 五、 场景实战:汽车装配工位
让我们通过一个具体的场景,看这一流程如何在车间流转:
- 触发: 操作工张三在工位终端扫描车辆VIN码,MES系统调出该车的装配工单。
- 下发: 系统自动识别当前工序为【仪表盘总成安装】,屏幕瞬间弹出该车型的最新版SOP作业指导书和扭矩要求图纸。
- 执行: 张三按照屏幕上的步骤图和扭矩数值(如:25N·m),使用智能扭矩扳手进行安装。
- 采集: 扳手的实测数据自动上传MES,并与该VIN码、SOP版本号(如:V2.1)绑定存档。
- 追溯: 三个月后,若该车出现仪表盘异响,售后系统可通过VIN码反查MES,精确追溯到当日的装配扭矩数据以及张三当时所依据的SOP版本,快速定位是操作问题还是标准问题。

📝 六、 总结
图纸与SOP的电子化下发,是MES系统实现生产标准化和过程受控的基石。

它将“法”这一抽象概念,数字化、动态化、精准化地融入到了生产执行的每一刻。对于企业而言,这不仅是技术的升级,更是管理理念的跃迁——从“依靠人的经验”转变为“依靠系统的标准”。作为开发者,我们构建的不仅仅是一个文件传输通道,更是一条确保产品质量始终如一的“数字护城河”。








-1014x1024.png)